
LZ86
Enthusiast
- 4.778
- Themenstarter
- #321
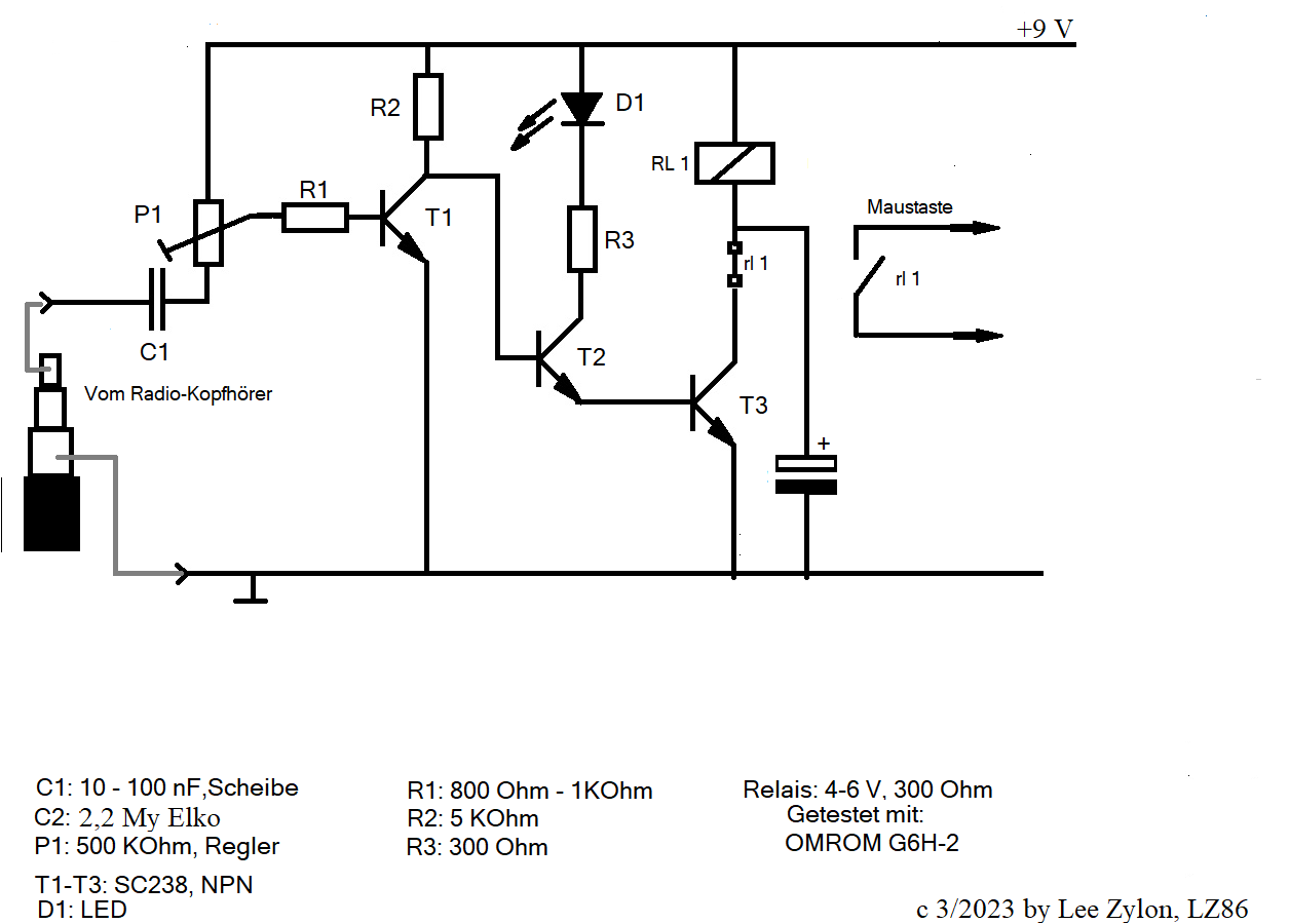
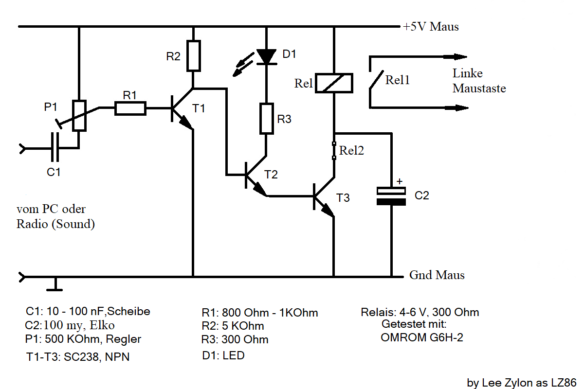
Hier nun die neue Schaltung.
Der zweite Relaiskontakt ist zwingend erforderlich. Der Kondensator erfüllt die Wünsche jeder Maus. Wo hat man das schon..
Das ist nun die Radioversion. Billiger geht es kaum. Die Funktion ist abhängig von der eingestellten Lautstärke am Radio. Die LED kann ruhig vor sich hin bröseln. Hauptsache das Relais zieht noch nicht an.
Viel Spaß,
Lee
Der zweite Relaiskontakt ist zwingend erforderlich. Der Kondensator erfüllt die Wünsche jeder Maus. Wo hat man das schon..
Das ist nun die Radioversion. Billiger geht es kaum. Die Funktion ist abhängig von der eingestellten Lautstärke am Radio. Die LED kann ruhig vor sich hin bröseln. Hauptsache das Relais zieht noch nicht an.
Viel Spaß,
Lee